江苏省竞赛规程公布,兰州超远程六月中旬开战
2017-01-20 14:56:22
近日,江苏省信鸽协会公布2017年竞赛规程,全年省级联赛六场,其中800公里以上长距离比赛三场,1500公里兰州超远程定于6月15日开战。具体内容如下:
省社体中心 省信鸽协会关于印发《2017年江苏省信鸽赛事竞赛规程》的通知
各市体育局社体中心(群体处、体总秘书处),昆山市、泰兴市、沭阳县体育局,省信鸽协会团体会员:
现将《2017年江苏省信鸽赛事竞赛规程》印发给你们,请各单位按照要求,安排竞赛计划,积极参赛。
附件:
1、《2017年江苏省信鸽赛事竞赛规程》
2、《2017年江苏省信鸽赛事报名表》
省社会体育管理中心 省信鸽协会
2017年1月4日
附件1
2017年江苏省信鸽赛事竞赛规程
一、主办单位:江苏省信鸽协会
二、承办及参赛单位:各团体会员单位
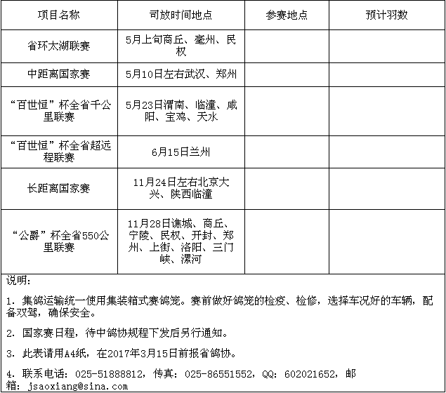
三、竞赛计划

四、参赛规定
(一)参赛条件
1.参赛鸽主必须是2017年经所在市(县、区)鸽协批准,办理注册手续,已缴纳2017年会费的会员。
2.参赛会员需实名,实行“一人一棚一会”制,凡经市(县、区)社团、工商核准的企业,可按企业名称办理会员注册。
3.参赛会员的鸽舍,参赛前必须经所在地鸽协使用GPS测定经纬度,会员登记的数据(姓名、地址、棚证号、经纬度、电话)需在所在地鸽协登记确认。鸽舍变更后,需报请鸽舍新址所在地鸽协重新测定经纬度并办理会员资料变更。会员如有AB棚,经查证后,将取消比赛成绩、停赛、或开除会员会籍等处分。
4.参赛鸽必须健康,佩戴中国信鸽协会统一制作的江苏省历年足环(或中鸽协认可的纪念足环)1枚,不准佩戴任何附环(电子环除外)、不准在参赛鸽身上做任何标记符号数字。一经发现,立即拆除;不能拆除,做破损处理,使之无法辨认。不能处理的,取消参赛资格。
5.赛事执行《中国信鸽竞赛规则(2015)》,会员必须遵守和执行本竞赛规程。
(二)报名要求
1.会员参赛要填报《信鸽竞翔报名单》,国家赛一式四份(国家、省、市鸽协及鸽主各一份);省联赛一式三份(省、市鸽协及鸽主各一份);市翔赛和其它比赛一式二份(市鸽协或俱乐部、鸽主各一份)。《信鸽竞翔报名单》要逐项填写,字迹清楚,涂改、错填环号和内容的赛鸽成绩无效。
2.信鸽比赛的集鸽和司放时间,一般情况下不做变动。如遇连续恶劣天气等特殊情况,该项赛事改期或取消,省鸽协预先通知,参赛会员可登陆省信鸽协会网站进行查询。
3.信鸽比赛如遇到政府行为、地震、禽流感、车辆故障、交通事故、网络中断、气候突变等不可抗拒力的意外情况,影响比赛无法正常运行,可视情况改期或取消比赛。由此造成的损失,主、承(协)办单位不承担任何责任。
4.因严重违反《竞赛规则》,取消比赛成绩由此造成的损失,主、承(协)办单位不承担任何责任。
(三)报到方式
1.比赛采用“声讯台”和“电子扫描鸽钟”及竞赛规则规定的其它报到方式。重复报到,以最后一次报到时间为准。
2.受客观因素制约,电子信息设备均有发生异常的可能,如:停电、通讯不畅、数据传送缓慢、丢失、漏扫、电子环丢失损坏等,导致会员赛鸽报到失效,会员必须要有风险意识。由此造成的损失,主、承(协)办单位不承担任何责任。
(四)报到有效期限和空距要求
1.以省会城市南京《日出日落时间表》计算为准。从各团体单位首羽归巢鸽开始计算:短距离(300-400公里)当日有效,中距离(400-600)公里2日(48小时)内有效,中长距离(600-800公里)3日(72小时)内有效,长距离(800-1200公里)4日(96小时)内有效,超长距离(1200公里以上)20日(480小时)内有效。
2.比赛的实际空距允许比赛项目规定距离少5%,达不到空距要求的,不计算成绩。各司放点的经纬度以实测为准。
(1)“百世恒”杯全省超远程联赛,各司放点严格按1500公里以上和以下执行。
(2)“公爵”杯全省550公里联赛,空距应为500公里以上。
(五)团体会员参赛要求
1.以团体会员为单位报名参赛,报名费为500元。需在2017年3月15日前,将参赛费和《2017年江苏省信鸽赛事报名表》报省鸽协。
2.参赛鸽统一使用集装箱式赛鸽笼,在规定时间内将赛鸽运送至指定集鸽地。
3.团体会员应为参赛鸽办理动检防疫证明,为押运司放人员办理人身预外伤害保险。
4.比赛所需暗章统一为5枚。在法定商店刻制并请该店密封,由三名裁判人员现场抽取当面拆封,填写《比赛用暗记章进行制残处理情况记录表》,在不影响整体笔划的前提下做制残(暗记)处理,留存底模,以备验鸽。暗记章使用完毕后由集鸽裁判长当场销毁。
5.省级以上联赛所需裁判员采取异地互派,互派裁判员要具有二级或二级以上等级。互派裁判员负责监督赛事的集鸽、暗记章使用、赛鸽入笼、铅封和赛鸽报到后的验鸽工作。其中:一人随赛鸽车到司放地,协助司放员做好运输、司放工作;另一人协助鸽协做好名次鸽的报到验鸽或查棚验鸽工作。互派裁判员办法如下:
连云港→徐州→宿迁→淮安→盐城→连云港
苏州→无锡→常州→镇江→南京→扬州→泰州→南通→苏州
团体会员要做好互派裁判员食宿接待工作。食宿费由接待单位承担,执裁费由派出单位承担。省鸽协抽调前往赛区的裁判员执裁费、交通费和食宿费由省鸽协承担。
6.集鸽结束后,要核对入笼羽数、检查鸽笼和铅封,详实填写《信鸽竞翔监放单》二份并加盖公章,交由押运裁判员带至集鸽地交司放裁判长。司放结束后,由监放单位按实填写加盖公章。带回后,1份由省鸽协留存备查,1份由参赛单位保存。
7.国家赛,将上报中鸽协的《信鸽竞翔报名单》(装袋加封)和参赛费,由司放人员带至集鸽地集中交赛区组委会;交省鸽协的《信鸽竞翔报名单》(装袋加封),送或寄至省鸽协。
8.如遇突变恶劣天气,各团体会员和个人拥有是否参加本次比赛的选择权。
五、报到验鸽和成绩公布
(一)每个项目的比赛,在准备司放过程中,如有单位赛鸽发生逃笼,逃笼单位的司放时间,则按逃笼时间前移10分钟计算成绩。
(二)各单位第一羽归巢鸽报到后,必须详实填写《信鸽归巢报到顺序表》,从速电传省鸽协。前三羽归巢鸽必须立即组织查棚验鸽,详实填写《信鸽查棚验鸽报告单》,并将《查棚验鸽报告单》和《信鸽竞翔成绩报告表》一并报省鸽协。在报到有效期结束后如缺少以上竞赛表单,成绩无效。
(三)各单位按会员赛鸽的实际空距(项目)可分别上报前100名(不报或上报不足的部分视为放弃),并注明各项目的实际参赛羽数。省超远程在报到有效期内的归巢鸽都要上报;各市超远程见第一羽鸽后在一周内上报已归巢的赛鸽成绩(以便及时公示)。上报的赛鸽成绩必须按姓名、地区、年份、足环代码等先后有序,经纬度统一为“度、分、秒”制。使用EXCEL文件格式录入,填写《信鸽竞翔成绩报告表》,在报到有效期结束5天内,通过QQ:602021652或邮箱:jsaoxiang@sina.com发至省鸽协。
(四)中距离国家赛、省千公里赛、长距离国家赛、省550公里联赛的查棚验鸽工作由异地互派裁判协助各市鸽协完成。省超远程联赛的查棚验鸽工作由各市组织裁判员完成。
(五)省鸽协根据各市上报成绩进行排名公示,公示期为7天,公示期内如有疑议,将由省信鸽赛事裁判委员会对相关赛鸽进行核实。省千公里联赛、省超远程联赛前名次鸽由裁判委员会组织裁判员上门查棚复验,对参赛鸽舍进行经纬度复验、查验会员证、核对赛鸽足环证和足环、暗章等,如实填写《信鸽查棚验鸽报告单》,并要求鸽主签字,最后判定成绩有效或无效。前名次鸽主应做好查棚复验的准备。
(六)成绩公示结束后,由省信鸽赛事竞赛委员会公布信鸽竞翔成绩表。
六、录取名次和奖励方法
(一)录取名次办法:
1.凡列入省年度赛事的参赛鸽,1000羽以内,按5%的比例录取颁发奖状;1000羽以上,按3%的比例录取颁发奖状。
2.省超远程联赛,有效期内归巢鸽均发归巢证。
3.凡列入省年度赛事(不分雄组和雌组)前6名均颁发奖杯,7-10名均颁发奖牌。
(二)奖金分配计划:
1.长距离国家赛奖金分配表(单位:元)

放飞超过5000羽,每增100羽,增设1个名次奖励(150元)。
2.“百世恒”杯全省千公里联赛、全省超远程联赛奖金分配表(单位:元)

(三)不设奖金赛项的奖励办法
1.中距离国家赛,省级不收费、不设奖金,各级别前6名发奖杯,7-10名颁发奖牌。奖状按省级赛事参赛羽数的3%发放。
2.省550公里联赛,省级不收费,前50名颁发奖杯(进行公示),前500名颁发奖状。
七、组织机构
为更好组织信鸽赛事,体现“公正、公平、公开”的原则,省信鸽协会成立省信鸽赛事竞赛委员会,设裁判和仲裁两个专业委员会。
(一)竞赛委员会负责赛事的全面工作,由省鸽协常务理事和有关人士组成。
(二)裁判委员会负责赛事裁判工作,由国家一级以上裁判员组成。
(三)仲裁委员会负责赛事的申诉工作,由省市鸽协有关人士组成。其判定仲裁为最终裁决。
八、申诉与仲裁
在每项赛事成绩发布后48小时以内,凡对赛绩及裁判判决有异议、要求申诉者,必须以书面形式提出(其它方式不予受理),同时交纳申诉费(团体会员2000元、个人会员500元)方予受理。
申诉受理后,经仲裁委员会议定裁决,其裁决为最终裁决。如胜诉,如数退还申诉费;如败诉,则不退回申诉费。
九、本规程由江苏省信鸽协会解释。未尽事宜,另行通知。
附件2
2017年江苏省信鸽赛事报名表
参赛单位(章) 年 月 日

信息公开类别:主动公开
江苏省社会体育管理中心
2017年1月4日印发